企业介绍
企业简介
创始理念
品牌历程
荣誉资质
企业动态
联系我们
产品服务
产业数字化
供应链系统
数字保理
核心能力
信用数字化
数字资产化
运营标准化
社会责任
重点项目
我们在路上
加入我们
员工发展
社招校招
企业介绍
企业简介
创始理念
品牌历程
荣誉资质
企业动态
联系我们
产品服务
产业数字化
供应链系统
数字保理
核心能力
信用数字化
数字资产化
运营标准化
社会责任
重点项目
我们在路上
加入我们
员工发展
社招校招
首页
>
企业介绍
>
企业动态
>
元旸科技发布AI元旸智盾,开启供应链金融智能防护时代
元旸科技发布AI元旸智盾,开启供应链金融智能防护时代
2026.03.17
元旸科技
元旸智盾:AI“智慧大脑”守护你的数字安全
网络攻击越来越复杂,传统防护手段已力不从心。你是否也遇到过这样的情况:
系统突然变慢,却找不到原因?
担心软件存在未知漏洞,被黑客利用?
面对海量安全日志,不知如何分析预警?
元旸智盾搭载AI智能引擎的新一代安全防护平台,为你提供全天候、智能化的安全守护。
三大AI核心能力,重新定义安全防护
1. 智能威胁识别与实时拦截
元旸智盾的AI引擎能够智能分析每一个访问请求,通过深度学习模型识别恶意行为模式,实现毫秒级实时拦截,将攻击阻挡在外。
元旸智盾-智能安全防护及处置图
2. 异常行为分析与智能预警
系统7×24小时智能分析异常记录,实时监控应用状态。当发现可疑行为时,立即通过多通道及时给出预警,让你始终快人一步。
元旸智盾-接口异常监控统计图
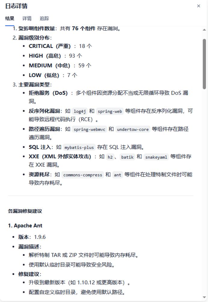
3. 漏洞智能检测与修复建议
元旸智盾能够智能分析软件依赖和漏洞信息,不仅发现问题,更提供具体的修复建议,帮助您系统性提升安全水位。
项目漏洞审计列表图
元旸智盾-漏洞分析及处置建议图
为什么选择元旸智盾?
更智能:AI驱动,越用越懂你的业务
更及时:实时分析,第一时间发现威胁
更省心:从检测到修复,提供完整解决方案
更全面:覆盖应用、数据、系统多层面安全
在数字世界,安全不再是“围墙”,而是“智慧免疫系统”。
元旸智盾,让你的安全防护拥有AI大脑。
让元旸智盾为您的业务保驾护航
关注我们,获取更多AI+安全前沿资讯元旸智盾——让安全更智能
上一篇
携手天合光能,再创行业辉煌
2026.04.13
下一篇
智启新程|元旸 AI 智能助手正式上线,赋能供应链金融数智化升级
2026.02.09
企业介绍
企业简介
创始理念
品牌历程
荣誉资质
企业动态
联系我们
产品服务
产业数字化
供应链系统
数字保理
核心能力
信用数字化
数字资产化
运营标准化
社会责任
重点项目
我们在路上
加入我们
员工发展
社招校招
关注我们
友情链接:
佑荣科技
思致科技
Copyright © 2024深圳市元旸科技有限公司All Rights Reserved
粤ICP备2025425821号
深圳网站建设
深圳联雅
联系客服
如需方案咨询,请扫码添加客服,
联系我们。